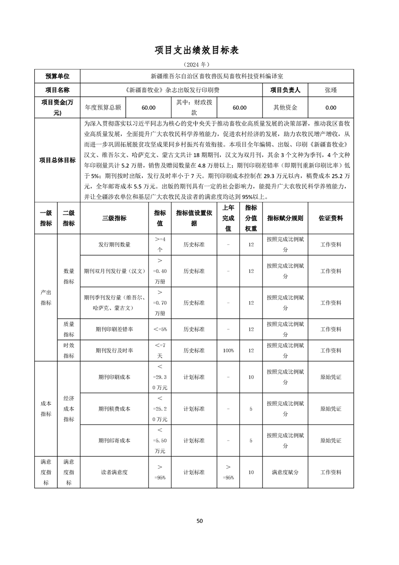
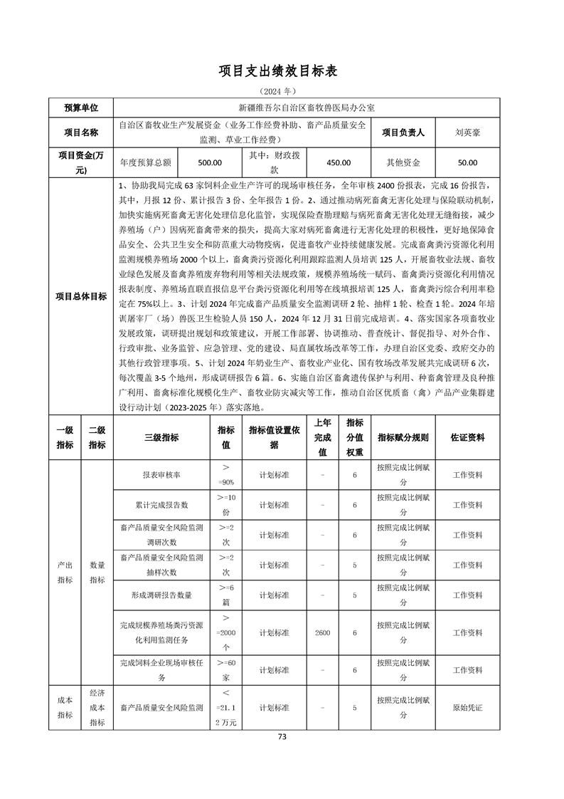
新疆维吾尔自治区畜牧兽医局2024年部门预算公开 -银河官网
您好,欢迎访问新疆维吾尔自治区农业农村厅银河官网网站!
搜索
银河银河官网首页
要闻动态
政务公开
互动交流
业务工作
当前位置:
银河银河官网首页
>
政务公开
>
法定主动公开内容
>
财政预、决算
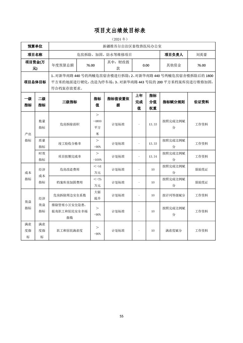
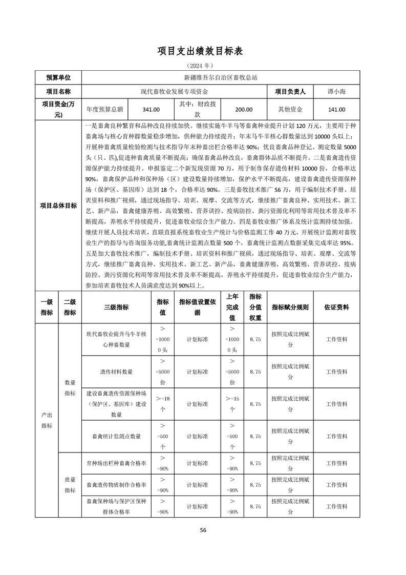
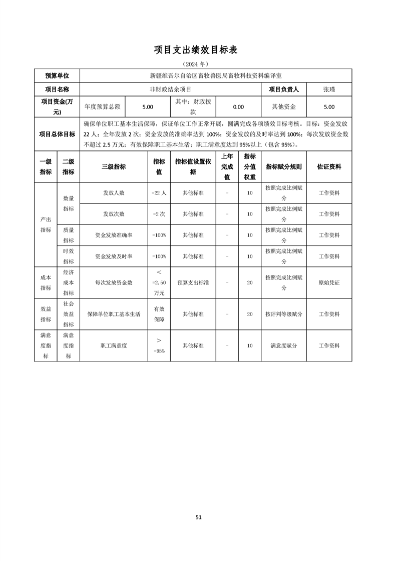
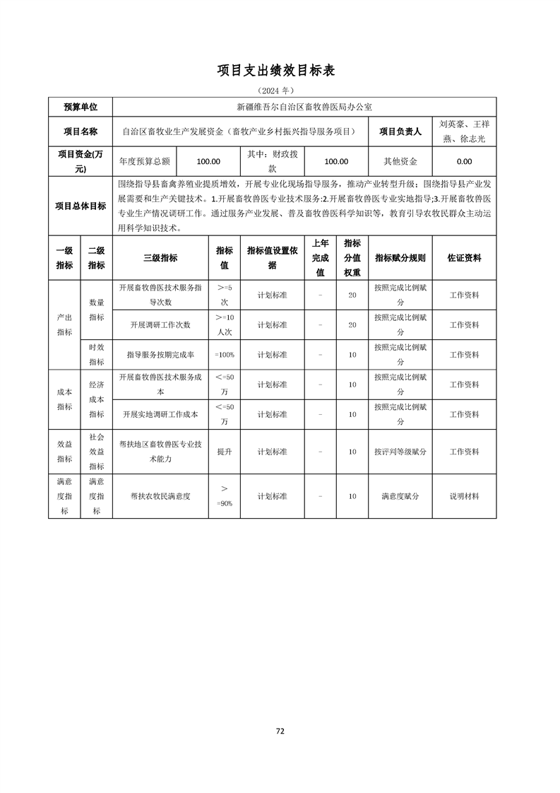
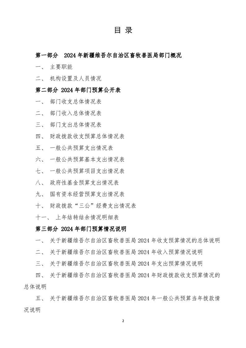
新疆维吾尔自治区畜牧兽医局2024年部门预算公开
发布时间: 2024-03-01 12:05
信息来源: 计财处
浏览量:
【
打印
】
【字体:
大
中
小
】
分享到:
关联稿件:
扫一扫在手机打开当前页
网站地图